作者:霍尔德科技 更新时间:2025-11-02
2025年5月30日,《二次供水设施卫生规范》GB 17051-2025发布,代替《二次供水设施卫生规范》(GB17051-1997),并将于2026年6月1日实施。标准规定了二次供水设施的基本卫生要求、机房卫生要求、水箱(池)卫生要求、消毒设备卫生要求和运营要求。新国标有哪些更新呢?我们一起来看一下。
一、新增更改了部分术语及定义
1.新增定义
二次供水:集中式供水在入户之前经再度储存、加压和消毒,通过管道输送给用户的供水方式。
无负压给水设备:直接串接到市政给水管网或其他有压管网上,有效利用已有管网压力,同时,市政给水管网或其他有压管网不产生负压,稳定和调节流量的给水设备。注:由水泵、稳流补偿器、真空抑制器、控制柜、控制仪表、管道、阀门等组成。
运营单位:负责二供水设施运转、经营、维护和管理的单位。
2.修改定义
二次供水设施:集中式供水在入户前设置的储存、加压、消毒、输送等设备及管道。
水箱(池):储存生活饮用水的箱或池。
注:依据位置不同分为低位水箱(池)、中位水箱、高位水箱。
3.删除定义
删除了1997年版中对水处理设备、供水管线的定义。
二、二次供水水质检测新要求
1.检测指标名称更改
余氯名称修改为游离氯、细菌总数名称修改为菌落总数、大肠菌群名称修改为总大肠菌群、氨氮名称修改为氨(以N计)、耗氧量名称修改为高锰酸盐指数(以O₂计)。更改了水质检测指标的分类和内容,将必测项目、选测项目、增测项目修改为必测指标和增测指标。
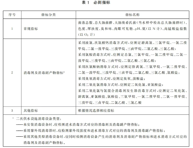
2.必测指标有更新
运营单位在正常运营期间应定期对二次供水设施出水进行水质检测,每年不应少于1次。正常运营期间的水质检测指标为表1中的必测指标,将1997年版中的增测项目氨氮及耗氧量纳入必测指标中,同时对消毒剂及消毒副产物指标的规定更加细化。
3.特殊情况要增测
以下情况之一时应进行水质检测,检测指标为必测指标(见表1)和根据情况所需增测的指标(见表2)。
二次供水设施初次使用前或长期停用恢复供水前。
涉及水质的二次供水设施维修维护后。
水箱(池)清洗、消毒后。
处置水质污染事件恢复供水前。
其他可能影响水质的情况发生时。
本文网址://m.thinkdipg.com/xinwen/2707.html
水中的余氯是什么(水质余氯的检测方法)
2022-07-06水质硫酸盐检测国家标准(铬酸钡分光光度法测定硫酸盐的步骤)
2025-09-26如何判断水质COD检测结果是否准确(COD检测中出现负值的原因)
2022-07-07总磷检测仪的测定方法有哪些(如何选择合适的总磷检测仪)
2024-04-19水体叶绿素检测必要性(水质叶绿素检测方法汇总)
2025-03-04食品安全检测仪使用方法(食品安全检测仪推荐)
2025-07-21水中叶绿素a检测水样采集与保存要求(水中叶绿素a检测步骤)
2023-06-20地表水采样标准依据(地表水常规指标采样要求汇总)
2025-09-24水质检测新标准对供水行业的影响(水质检测有关建议)
2022-04-13水质氨氮测定仪的试剂该如何选择(水质氨氮测定仪检定规程)
2022-11-14